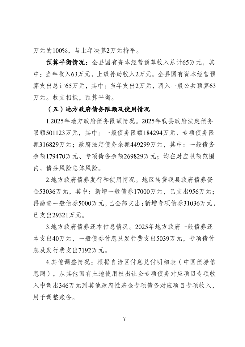
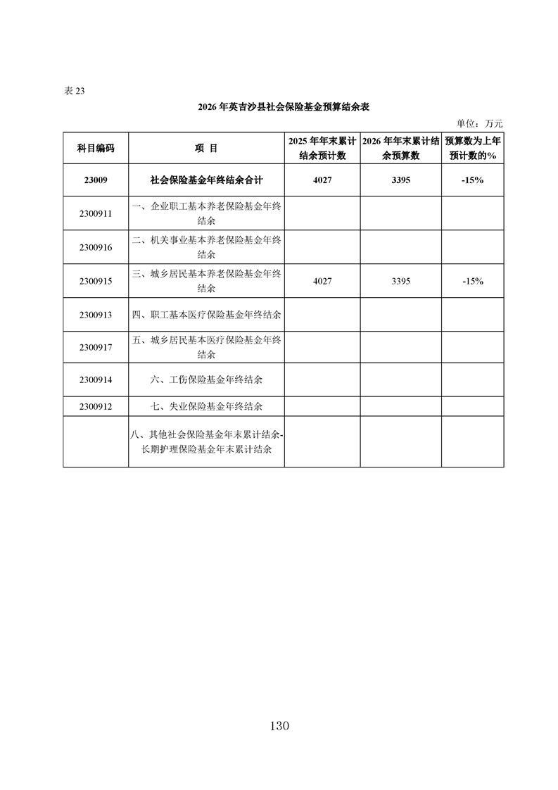
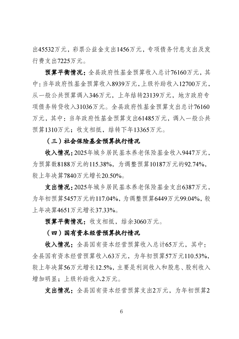
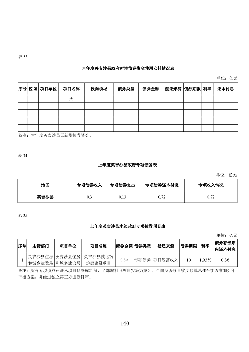
当前位置: 首页 > 政务公开 > 法定主动公开内容 > 资金信息 > 预决算公开 > 政府预决算公开 > 政府预算公开
2026
02/09
17:02
来源:
英吉沙县财政局
字体:【
访问量:
扫一扫在手机打开当前页

英吉沙县2026年政府预算公开

发布时间:2026-02-09 17:02    来源:英吉沙县财政局































































































































































相关稿件: